广州康大职业技术学院人才招聘公告
时间:2023-06-06
广州康大职业技术学院由广州康弘远创投资有限公司(以下简称“康弘公司”)举办,是2003年经广东省人民政府批准、国家教育部备案、由广东省教育厅直接管理、具有独立颁发学历证书资格的全日制综合性普通高校。学院主要面向广东省招生,同时也面向外省招生,至今已累计为社会培养了近23000名专业技术技能人才。
学院自2004年首次招生以来,曾开设有计算机系、经济系、会计系、管理系、应用外语系、艺术设计系、机电工程系、安全技术管理系8个系部30多个专业。学院坚持面向社会开放办学,注重校企多方协同育人。在专业设置和人才培养上契合社会经济发展对人才的需求,在课程设置上贴近实际工作岗位的需求,并十分注重学生职业技能和综合素质的提高。多年来,学院曾与企业合作成立了10余个技术研发与服务机构及校内生产性实训室和工作室,与包括全球知名企业在内的170多家企业建立了校外实习基地,在实际岗位上切实锤炼学生的专业技能;同时,学院开展、参加各种学科竞赛和各类文体活动,形成了良好的校园文化氛围,历年来学生参加省部级以上文体、专业技能大赛350余项,获奖1150余人次,极大丰富了学生的课余生活,提升了学生的综合人文素养。
因学院发展需求,现诚聘以下岗位:
一、教学管理岗:
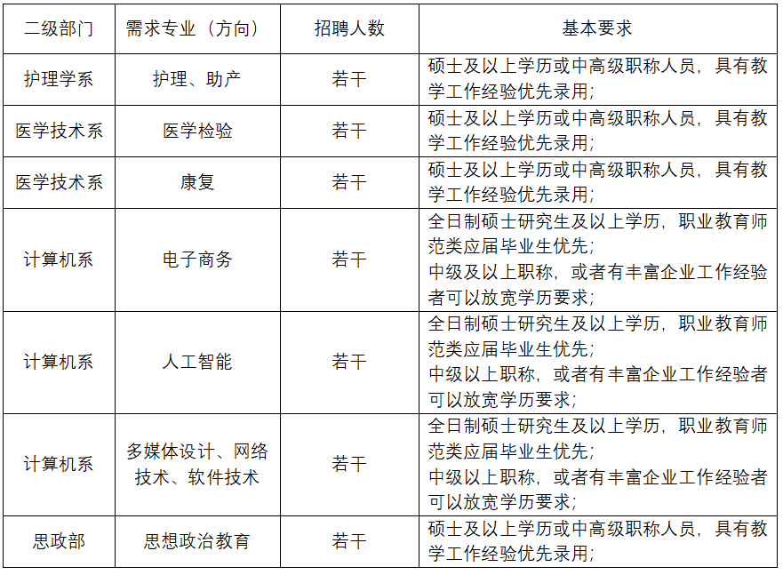
二、专业课教师若干:
三、行政管理岗:
四、薪酬待遇
薪酬按照岗位、学历、职称、技能资格和工作经历综合确定,具体按照学院工资制度及标准执行。
五、联系方式:
1.联系人:廖老师
2.简历发送邮箱:2556192120@qq.com
3.学院地址:广东省广州市黄埔区九龙大道广州康大职业技术学院(地铁汤村站D口)
应聘者须提交的材料:学历学位证书、职称证书、资格证书、身份证或护照、获奖证书复印件;邮件名格式为“应聘岗位+姓名”
学院自2004年首次招生以来,曾开设有计算机系、经济系、会计系、管理系、应用外语系、艺术设计系、机电工程系、安全技术管理系8个系部30多个专业。学院坚持面向社会开放办学,注重校企多方协同育人。在专业设置和人才培养上契合社会经济发展对人才的需求,在课程设置上贴近实际工作岗位的需求,并十分注重学生职业技能和综合素质的提高。多年来,学院曾与企业合作成立了10余个技术研发与服务机构及校内生产性实训室和工作室,与包括全球知名企业在内的170多家企业建立了校外实习基地,在实际岗位上切实锤炼学生的专业技能;同时,学院开展、参加各种学科竞赛和各类文体活动,形成了良好的校园文化氛围,历年来学生参加省部级以上文体、专业技能大赛350余项,获奖1150余人次,极大丰富了学生的课余生活,提升了学生的综合人文素养。
因学院发展需求,现诚聘以下岗位:
一、教学管理岗:
二、专业课教师若干:
三、行政管理岗:
四、薪酬待遇
薪酬按照岗位、学历、职称、技能资格和工作经历综合确定,具体按照学院工资制度及标准执行。
五、联系方式:
1.联系人:廖老师
2.简历发送邮箱:2556192120@qq.com
3.学院地址:广东省广州市黄埔区九龙大道广州康大职业技术学院(地铁汤村站D口)
应聘者须提交的材料:学历学位证书、职称证书、资格证书、身份证或护照、获奖证书复印件;邮件名格式为“应聘岗位+姓名”
相关附件